行业应用
航空航天
消费电子
高校科研
乘用汽车
产品中心
力学材料试验机
万能材料试验机
电动落球冲击试验机
高低温拉力试验机
低温曲绕试验机
弹簧K值测试机
摆锤冲击试验机
加速度冲击试验机
单柱拉力试验机
双柱拉力试验机
材料扭转试验机
振动试验台
电磁振动试验台
模拟运输振动试验台
机械式振动试验台
大型模拟运输振动台
电磁式三轴振动台
双轴向振动试验台
单轴向振动试验台
机械式振动试验台CZZ2
高频振动台
三轴向振动试验台
圆筒振动试验台
环境试验箱
恒温恒湿试验箱
步入式恒温恒湿试验房
冷热冲击试验箱
高低温脉冲振动综合试验箱
氙灯老化试验箱
盐雾试验箱
复合式盐雾试验箱
淋雨试验箱
高温老化试验箱
温湿度振动(垂直)综合试验箱
温湿度拉力综合试验箱
砂尘试验箱
IPX8防水试验箱
低气压高低温湿热试验箱
快速温变试验箱
台式氙灯老化试验箱
温湿度振动(双向)综合试验箱
高透视窗高低温试验箱
锂电池高低温试验箱
臭氧老化试验箱
紫外线老化试验箱
HAST 高温高压老化试验箱
健身器材试验机
健身车踏板疲劳测试
滑雪机耐久试验机
办公室家具类试验机
扶手疲劳强度测试机
床垫滚压试验机
座椅冲击试验机
泡棉压缩试验机
箱包类试验机
箱包震荡冲击试验机
箱包拉杆往复试验机
箱包滚筒跌落试验机
其他更多设备
TABER磨耗试验机
按键寿命试验机
电脑转轴寿命试验机
油墨脱色试验机
线材摇摆试验机(单工位控制)
核心科技
核心技术
知识产权
技术文章
服务支持
产品视频
售后中心
下载中心
关于我们
新闻活动
联系我们
133-5608-0156
133-5608-0156
中文
中文
English
WEISSTECH
韦斯科技
中文
English
行业应用
航空航天
消费电子
高校科研
乘用汽车
产品中心
力学材料试验机
振动试验台
环境试验箱
健身器材试验机
办公室家具类试验机
箱包类试验机
其他更多设备
核心科技
核心技术
知识产权
技术文章
服务支持
产品视频
售后中心
下载中心
关于我们
新闻活动
联系我们
133-5608-0156
133-5608-0156
下载中心
产品视频
售后中心
下载中心
2026-03-31 11:02:53
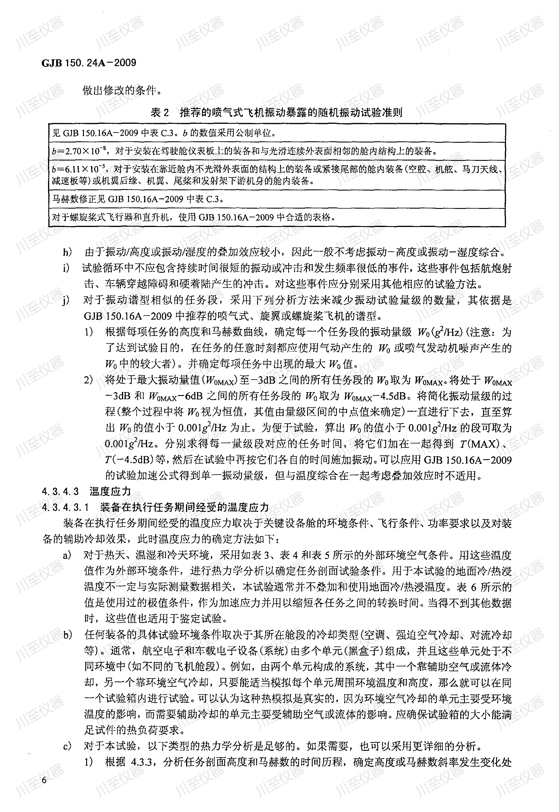
GJB150.24A-2009军用装备实验室环境试验方法 温度-湿度-高度-振动试验
了解设备报价电话:13356080156
上一篇
GJB150.23A-2009军用装备实验室环境试验方法 倾斜和摇摆试验
下一篇
GJB150.25A-2009军用装备实验室环境试验方法 振动-噪声-湿度试验
联系我们
留下您的联系方式
期待为您提供更多帮助
提交